Apoio à Direção Executiva

COMPRA DE PASSAGENS

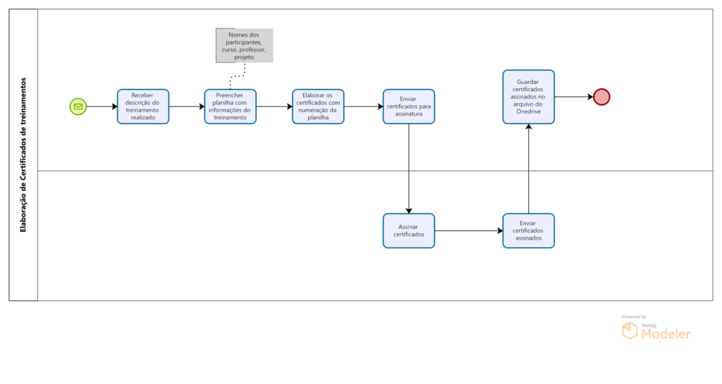
ELABORAÇÃO DE CERTIFICADOS DE TREINAMENTOS
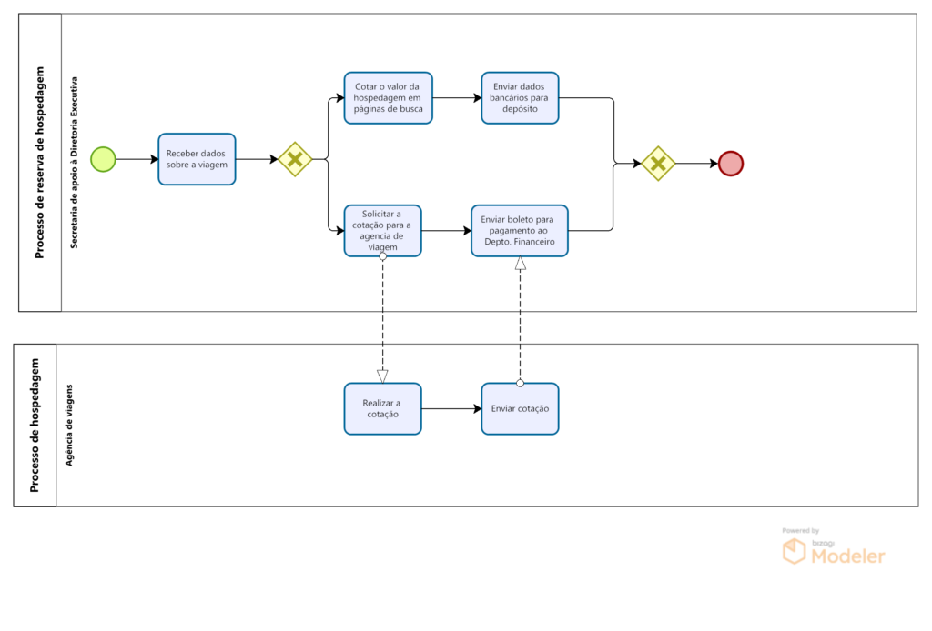
RESERVA DE HOSPEDAGEM

Compartilhe:
Português Español English