Pular para o conteúdo
Rede
INESC P&D Brasil
INESC P&D Brasil
Equipe
Missão
Visão
Organograma
Política de Privacidade
Áreas
Áreas de Negócio
Energia Elétrica
Óleo e Gás
Economia Azul e Oceanos
Medicina e Saúde
Agroalimentar e Floresta
Inovação e Empreendedorismo
Ambiente
Indústria e Produção
Áreas de Pesquisa
Biotecnologia, ambiente e sustentabilidade
Engenharia biomédica
Gestão da Inovação
Inteligência artificial e ciência de dados
Robótica e Sistemas Inteligentes
Atuadores e sensores
Sistemas de comunicações
Sistemas de energia e energias renováveis
Sistemas de produção e logística
Tecnologia Social
Projetos
Notícias
In the Media
Press Releases
Boletim IB
Videos
Editais
Service Center
Restricted Access
Trabalhe conosco
Contato
Book a Consultation
Rede
INESC P&D Brasil
INESC P&D Brasil
Equipe
Missão
Visão
Organograma
Política de Privacidade
Áreas
Áreas de Negócio
Energia Elétrica
Óleo e Gás
Economia Azul e Oceanos
Medicina e Saúde
Agroalimentar e Floresta
Inovação e Empreendedorismo
Ambiente
Indústria e Produção
Áreas de Pesquisa
Biotecnologia, ambiente e sustentabilidade
Engenharia biomédica
Gestão da Inovação
Inteligência artificial e ciência de dados
Robótica e Sistemas Inteligentes
Atuadores e sensores
Sistemas de comunicações
Sistemas de energia e energias renováveis
Sistemas de produção e logística
Tecnologia Social
Projetos
Notícias
In the Media
Press Releases
Boletim IB
Videos
Editais
Service Center
Restricted Access
Trabalhe conosco
Contato
Menu
Diretoria Adjunta de Prospecção
PROSPECÇÃO
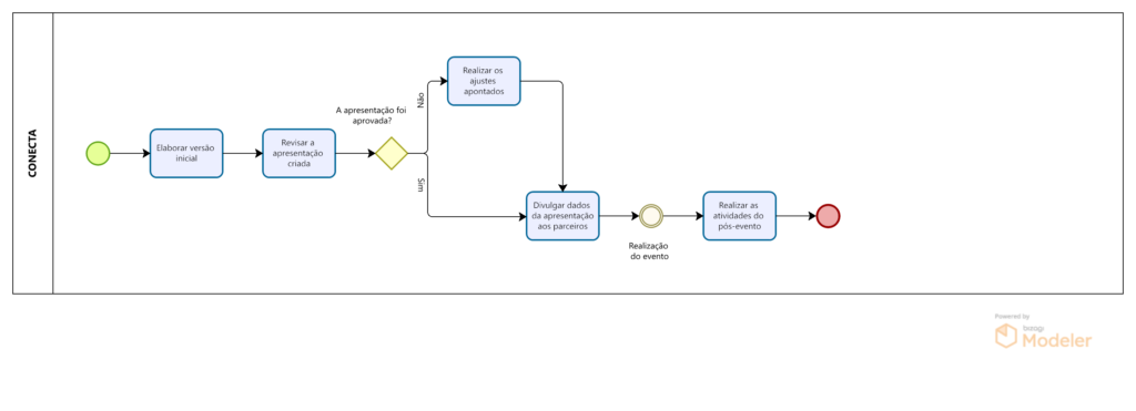
CONECTA
Compartilhe:
Posts relacionados
Departamento Financeiro
7 de janeiro de 2026
Departamento de Pessoal
5 de novembro de 2025
Diretoria Adjunta Jurídica
5 de novembro de 2025
Ao continuar navegando no site, você concorda com a utilização de cookies necessários. Para mais informações, consulte a nossa Política de Privacidade.
Ok
Política de privacidade